Poste de chantier
Bonjour,bonjour a tous
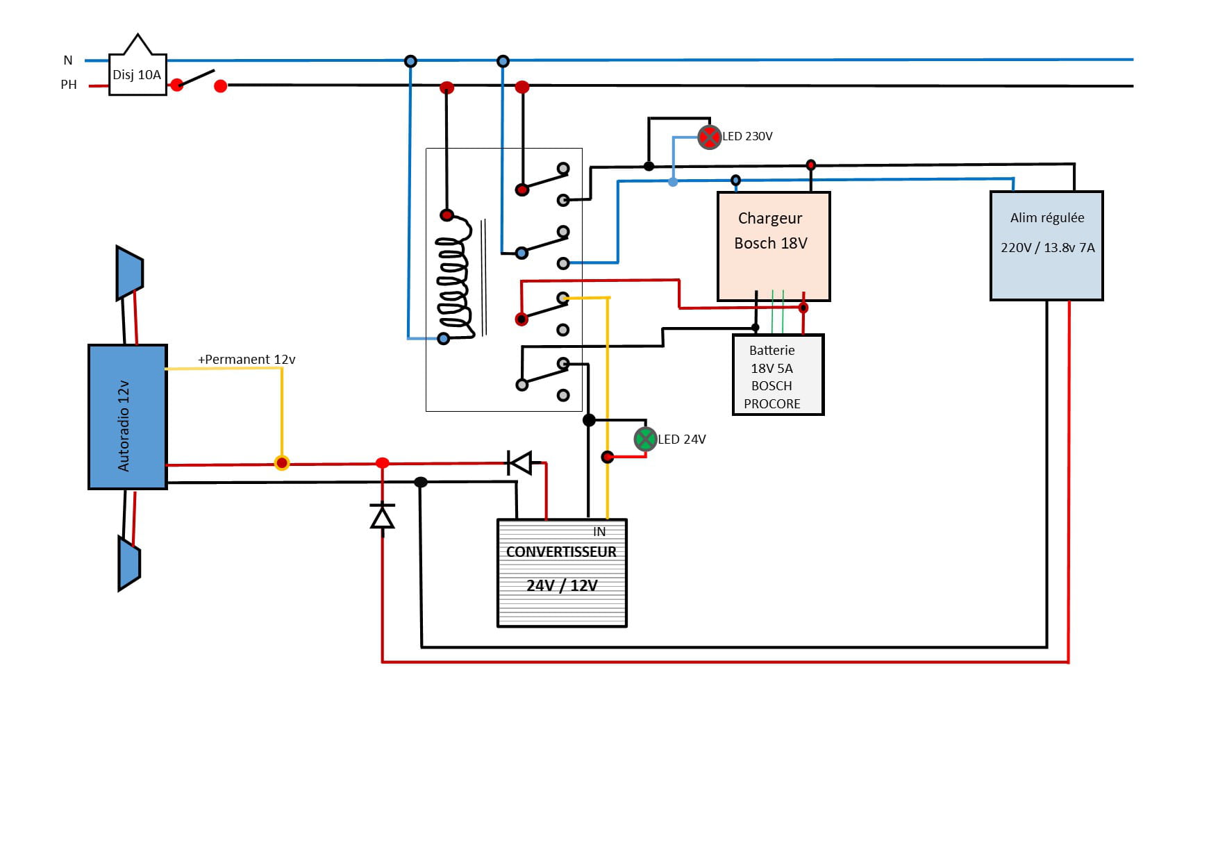
depuis longtemps j'avais envie de me faire une boombox de chantier ( ou poste de chantier)et j'ai sauté le pas !!! c'est fais mais quelques petites lacunes a mon niveau...j'explique ...
mon but en t'en que couvreur est d'écouter un peu de musique la haut sur les toits ..lol mais quand vous êtes seul (même 2) et qu' une de vos batterie est presque a plat , que vous devait descendre parce que vous avez laisser le chargeur en bas .... ci, çà ma met arriver plusieurs fois  jai eu l'idée de joindre l'utile a l'agréable en fabriquant un poste de chantier combinant 1 de la musique fm/usb/Bluetooth - 2 fonctionnant en 220v et sur batterie - 3 charge les batterie d'électro portatif - 4 charge les téléphones mobile . j'y suis arriver grosso merdo mais mais forcement quand il n'y a plus de courant aussi bien en secteur que sur batterie, la memoire fou le camp et c'est dommage de rechercher les stations ou retrouver ou etait le morceau de musique que l'on ecouter avant la coupure ..
 jai eu l'idée de joindre l'utile a l'agréable en fabriquant un poste de chantier combinant 1 de la musique fm/usb/Bluetooth - 2 fonctionnant en 220v et sur batterie - 3 charge les batterie d'électro portatif - 4 charge les téléphones mobile . j'y suis arriver grosso merdo mais mais forcement quand il n'y a plus de courant aussi bien en secteur que sur batterie, la memoire fou le camp et c'est dommage de rechercher les stations ou retrouver ou etait le morceau de musique que l'on ecouter avant la coupure ..
quelqu'un pourrais t'il essayer de m'orienter sur une solution simple ?
MERCI
 
    
    
        
    
    
        
    
 
            